草榴

搜索

您的关键词

科研动态
       近日,草榴 吴刘记课题组在植物(玉米)内源肽的研究方面取得突破性进展,于2024年11月11日在国际著名期刊《iMeta》(IF: 23.7)在线发表了题为“A comprehensive atlas of endogenous peptides in maize”的学术论文。该研究首次构建了植物(玉米)内源肽的全景图谱,解析了内源肽在不同发育阶段的动态表达模式和组织特异性分布,揭示了生物体内内源肽存在不同于源蛋白的表达调控机制。该研究将为理解植物内源肽的调控机制奠定重要基础,为植物生物学研究提供新的视角,同时,也为未来利用内源肽进行作物改良提供优异候选资源。
 
       内源小肽,通常由2到100个氨基酸组成,作为植物生长、发育和胁迫响应的重要调节因子,正受到越来越多的关注。这些小分子物质在多种生物过程中发挥重要作用,包括细胞信号传导、生长调控和防御反应。然而,迄今为止,对植物内源肽的研究主要集中在单个小肽,而且通常仅关注其在特定生物过程中的功能。通过组学能够对生物体生命活动规律进行系统性的研究,然而,目前组学研究主要集中在基因组、转录组和蛋白质组研究。这些研究为揭示基因或者蛋白在各种生物学过程中的作用提供了新的视野,同时也揭示了植物发育或者逆境响应过程中复杂的调控网络。然而,相对于基因组、转录组和蛋白质组,多肽组的研究相对滞后,尚未在植物全基因组范围内对植物整个生长发育期进行系统的研究。
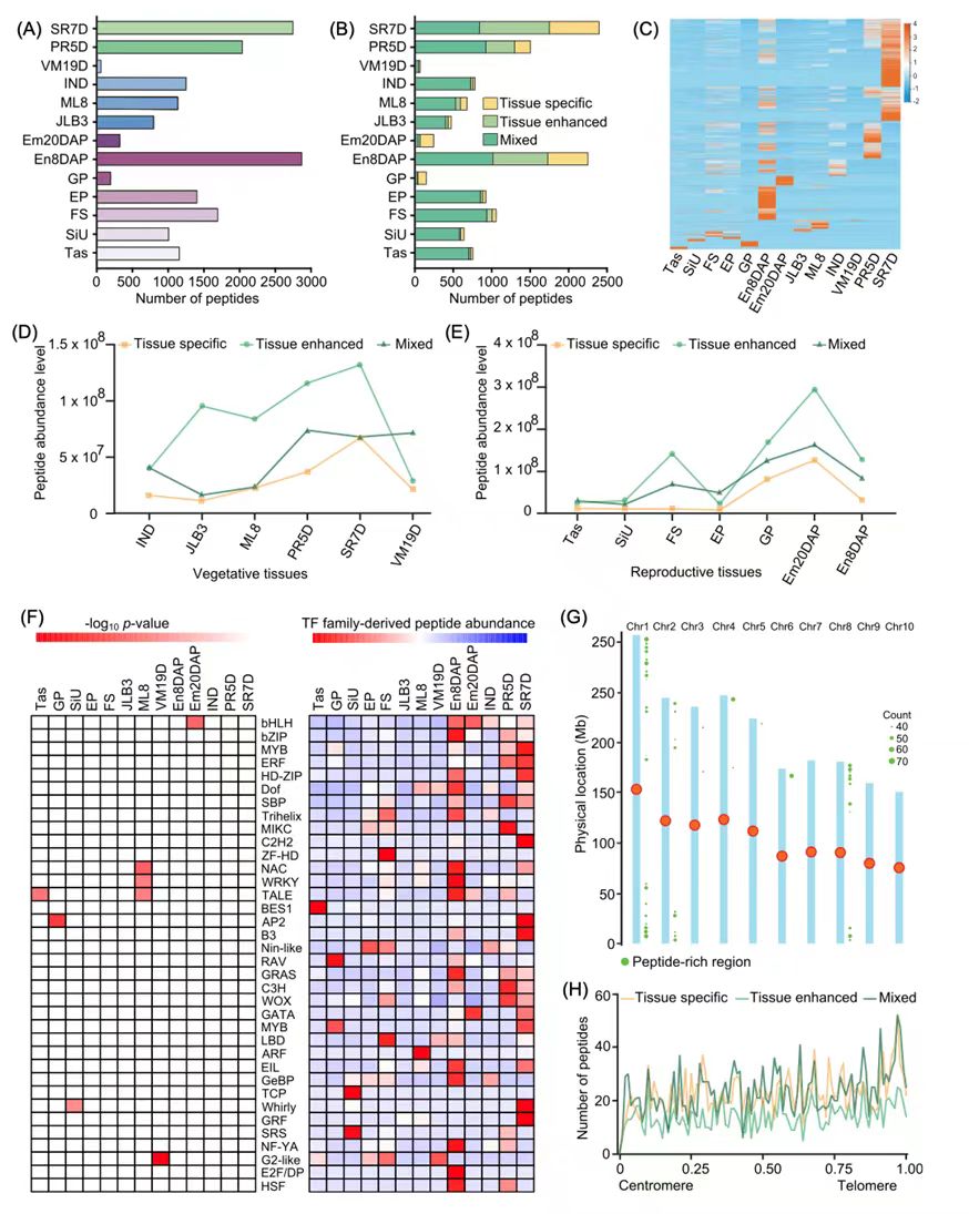
       本研究利用课题组前期建立的植物内源肽的提取和鉴定方法(Wang et al., Molecular Plant,2020),通过构建玉米三框翻译数据库,分析了13种玉米组织(39个样本):包括6–7节间茎、3叶期幼片、8叶期成熟叶、5天主根、7天侧根、19天营养分生组织、雄穗、未授粉的花丝、雌穗花序、叶原基、授粉后8天胚乳、授粉后20天幼胚,从而生成了一个较为全面的玉米生长发育内源肽图谱,共鉴定出6100种非冗余内源肽。结果发现:玉米内源肽在不同发育阶段表现出不同的表达模式。根据其表达模式,内源肽可被分为组织特异性、组织增强性和混合型肽。每种组织中,约有21~680种组织特异肽、2~877种组织增强肽和19~1000种混合型肽,内源肽在营养和生殖阶段表现出多样化的表达模式,表明了玉米多肽组的高度复杂性和动态特征。此外,组织增强和混合型肽在营养与生殖阶段的表达更为动态,而组织特异性肽的表达则相对较为稳定(图1)。
 
图1. 玉米内源肽定量分析、丰度模式以及染色体分布情况
       以前的研究表明,转录组与蛋白质组之间存在弱正相关性。然而,多肽组与蛋白质组之间的相关性尚不明确。本研究发现,内源肽与源蛋白的Spearman相关性在-0.06到0.21之间,而内源肽与邻近蛋白的相关性接近于零,表明内源肽的组织特异性调控可能不同于蛋白质的调控机制,甚至内源肽在同一生物调控过程中可能发挥与蛋白质相反的功能。内源肽与源蛋白的显著低相关性以及与其相关蛋白的非保守共表达情况,可能归因于多种因素,如内源肽从合成组织向其他部位的转运、可变剪接、稳定性、翻译后修饰,以及生物体内内源肽与蛋白之间动态的相互作用等(图2)。
 
             图2.玉米内源肽与源蛋白的全基因组共表达分析
       草榴 博士后Usman Ali和青年教师田磊为论文共同第一作者,吴刘记教授为论文通讯作者,青年教师王顺喜、罗威威,博士研究生张静华,硕士研究生唐瑞宏和刘山山参与了该项研究工作。该研究得到了团队负责人陈彦惠教授的大力支持,得到了国家自然科学基金-联合重点项目、国家重点研发计划课题、国家自然科学基金面上项目的资助。
       吴刘记课题组长期从事玉米抗逆生物学及新型小肽研究方向,近年来在新型小肽的挖掘及功能研究方面做出了创新性的研究工作。相关成果以通讯作者身份在国际著名期刊iMeta(2024)、Cell子刊Cell Reports(2024),植物学领域top期刊Molecular Plant(2022, 2020)、Trends in Plant Science(2023),植物学领域权威期刊Plant Biotechnology Journal (2019, 2021)、Journal of Integrative Plant Biology(2022)、Plant Physiology(2024)等杂志发表SCI论文35篇;主持国家自然科学基金项目6项,包括国家自然科学基金联合重点项目1项。
        论文链接://doi.org/10.1002/imt2.247


编辑/田磊 审核/方芳